|
商品の詳細:
お支払配送条件:
|


熱オイルのボイラー暖房の合板の指定
1.熱流動暖房装置
2.高い熱効率
3.横の遠心ポンプ
4。 すべての溶接された構造
5.熱油加熱器: PID の温度調節器(富士電気 PXR5/9)
6.拡張タンクは配管システムの高いポイントの取付けのために緩く出荷しました
7.分離のゲート弁およびこし器
8.ヒーター回路の SSR (半導体継電器)制御
9.郵送物前のシステムの圧力試験そして機能テスト
1. 熱オイルのボイラー暖房の合板の適用

熱オイルのボイラー暖房の合板の適用
熱油加熱器は次の区域で加えることができます:
1.高温形成、版の暖房、ゴム、乾燥および印刷
2.化学工業
3.合板の生産、転がされた防水物質的な生産
4.アスファルト暖房、非編まれたつや出し機械
5.繊維、ガラス熱い出版物機械、リアクター
6.型、乾燥部屋、オーブンおよび他の暖房工業。
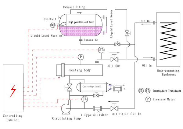
第一次循環ポンプは電気ヒーターからの熱を取り、ユーザーに移すためにシステムの流れを提供します。
電気熱油加熱器は 320° C に達することができます(600° F)は、ホット オイル システム ローラー、出版物、型、Jacketed 容器、交換体、ミキサー、等のような多くのプロセス適用のためにカスタム デザインです。
ホット オイル システム シリーズ熱流動システムは最も密集した温度調整システムです。
全システムは電気ヒーター、遠心ポンプ、拡張タンク、コントロール センター、こし器、停止弁、プラチナ電気抵抗式温度計センサー、電気接触が付いている圧力計を、溶接された鋼鉄基盤に取付けられるアルミナのケイ酸塩繊維の絶縁材および接続の配管含んでいます。
3。 熱オイルのボイラー暖房の合板の回路図

熱オイルのボイラー暖房の合板の特徴
1. 良質熱源
2. 省エネおよび低い操業費用
3. 低い設備投資
4. 電気暖房
5. 小規模の企業
6. 発熱体
4. 熱オイルのボイラー暖房の合板のパラメータ テーブル

注: 多くのタイプがの熱移動の oilr が付いているヒーター システム原因で、参照、顧客の要求に従う生産の指定のだけ上記のデータここにリストしないで下さい。
5. 熱オイルのボイラー暖房の合板の指定
| 型 | GYD の電気熱油加熱器 |
| 暖房様式 | 電気 |
| 電圧 | カスタマイズ可能 |
| 力 | 3-3000kw |
| 構造 | すべての溶接された構造 |
| 暖房の mdium | 熱オイルか水または他の液体 |
| 熱効率 | 95% |
| ポンプ | 横の遠心ポンプ |
| 圧力 |
低圧(<0> |
| 温度調整 | PID の温度調節器(富士電気 PXR5/9) |
| ヒーター回路の制御 | SSR (半導体継電器) |
| 環境の影響 | 汚染無し |
| 温度調整の正確さ | ±1℃ |
| 温度較差 | Maxinum 400 の℃ |
| 付属装置 | いいえ |
| 耐圧防爆 | はい |
| 有用な生命 | 8-10 年 |
| 操作 | フル オートマチック制御 |
| テスト | 圧力試験および機能テスト |
| 証明 | セリウム、ISO9001、ISO14001、SGS 等 |


それは次の区域で適用することができます: 高温形成、版の暖房のゴム、乾燥は、化学工業染まり、印刷して、合板の生産、防水物質的な生産、アスファルト暖房、nonwoven horolled 機械、繊維、ガラス熱い出版物機械、リアクター、型、乾燥部屋、オーブンおよび他の暖房工業を転がしました。






時順序、pls 供給する私達を次のデータ(標準的な電圧 380V)
1. 使用法の環境の &what は熱することのために使用されますか。
2. 温度および力か。
支払:
私達は支払 LC、T/T を受け入れます
価格言葉: FOB
Shippment:
海によって ---私達によい運送業者、極度のサービス及び価格があります! 特に、それは海によって時々出荷することは自由です!
他のサービス:
私達の生産はカスタマイズできる。 部品の次元および部品に付すポリマーの名前との私達に電子メールを送ることができます。 私達のエンジニアはあなたのための最も適切な電気熱油加熱器を発達させます!

コンタクトパーソン: Mr. wei
電話番号: 18990909900
ファックス: 86-190-457-3333
総合評価
評価のスナップショット
すべての評価の分布は以下の通りですすべてのレビュー